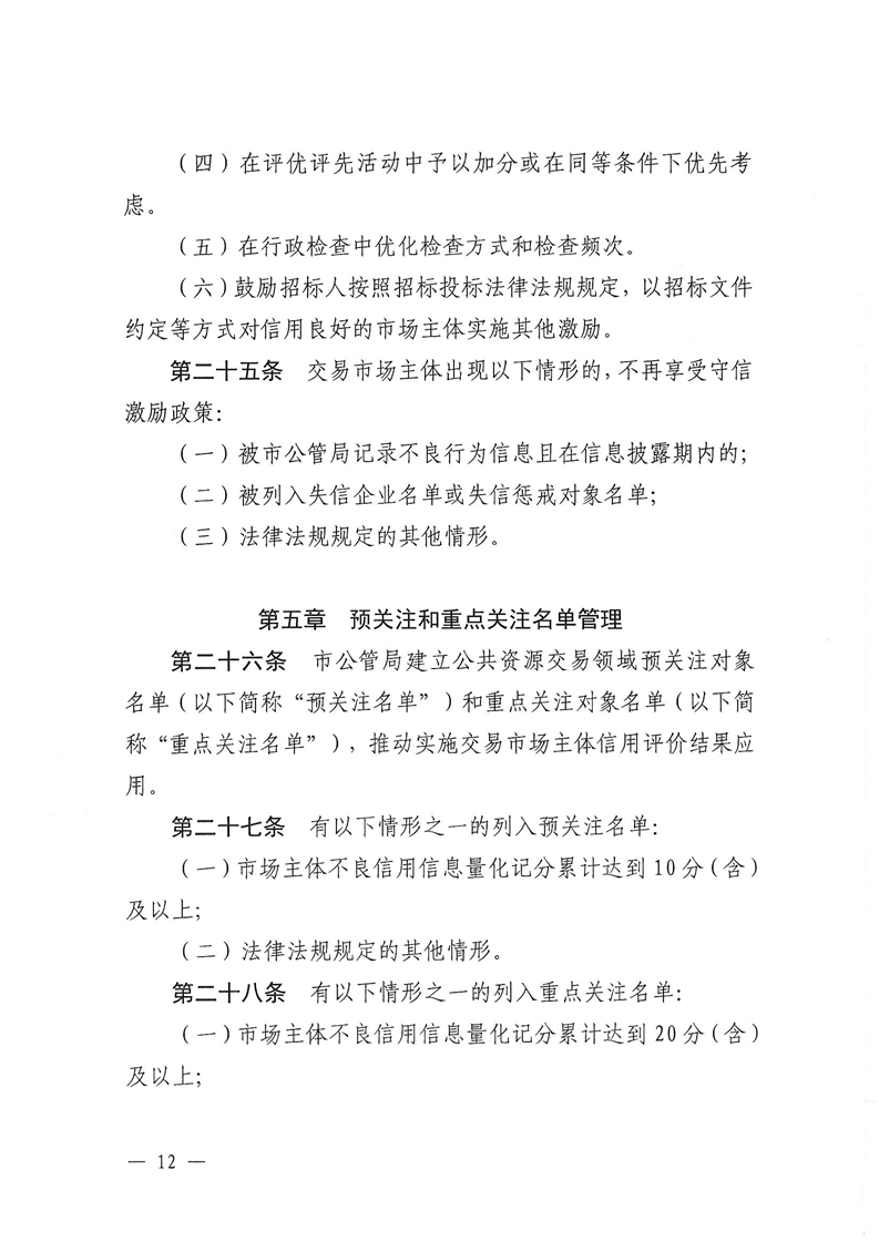
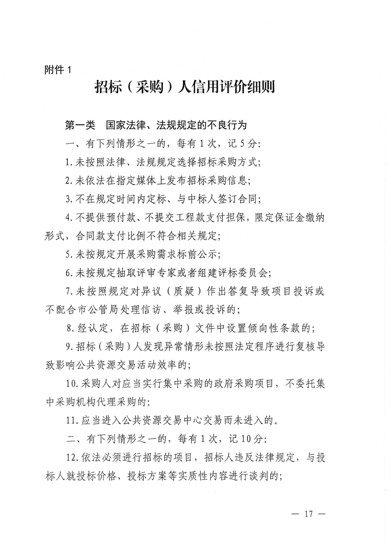
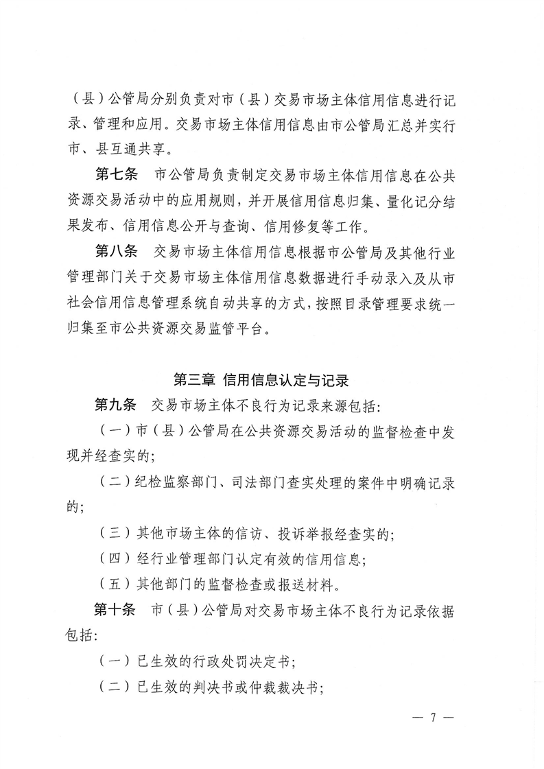
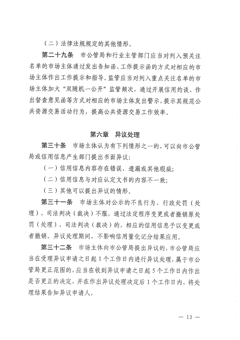
首页
>
政策法规及解读
>
政策解读
47a143df-a929-4a4d-8852-4d8a61110cee
关于修订《铜陵市公共资源交易领域市场主体信用评价管理暂行办法》的通知
发布时间:2023-10-25
信息来源:
铜陵市公共资源交易监督管理局
阅读次数:
【字号】:
大
中
小
【打印】
【收藏】
分享: