首页
>
政务信息
>
财务预决算
36b89700-bc53-4dca-8632-787c331a156f
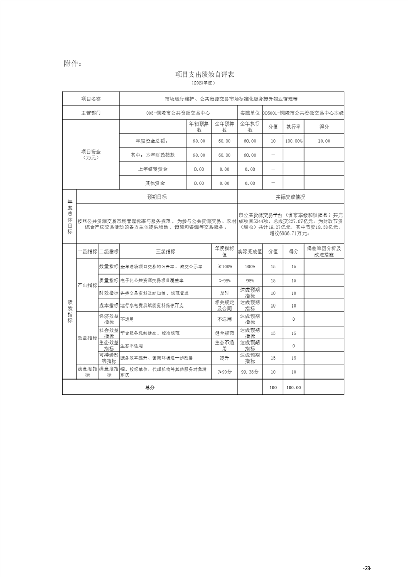
铜陵市公共资源交易中心2023年度部门决算
发布时间:2024-09-29
信息来源:
阅读次数:
【字号】:
大
中
小
【打印】
【收藏】
分享: